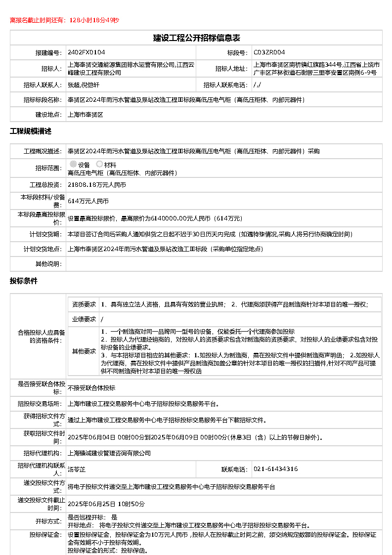
https://ciac.zjw.sh.gov.cn/XMJYPTInterWeb/Gktb/GktbIndex?gkzbXh=206079&isshow=False
上海奉贤交通能源(集团)有限公司 版权所有
Copyright © 2017 FENGXIAN TRAFFIC & ENERGY GROUP All Rights Reserved 沪ICP备17015973号 沪公网安备31012002003454号